首页
学校概况
学校简介
历史沿革
学校荣誉
学校大事记
现任领导
宣传视频
学校位置
机构设置
党政部门
教学部门
教辅部门
教育教学
本专科教育
思政教育
继续教育
师资队伍
科学研究
科研机构
科技新闻
合作交流
国际合作
校地合作
院校合作
校企合作
留学服务中心
合作意向咨询
走进工科
校园风光
活力校园
社团活动
菁菁校园
招生就业
招生信息网
就业创业网
数字校园
Previous
Next
新闻网
新闻快递
政策法规
就业指导
创业指导
招聘信息
合作企业
图片资料
毕业生推荐
资料下载
我是校友
联系我们
关注二维码
我是校友
联系我们
资料下载
毕业生推荐
图片资料
合作企业
招聘信息
创业指导
就业指导
政策法规
新闻快递
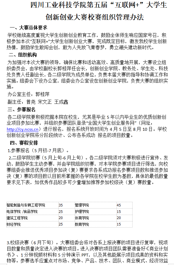
四川工业科技学院第五届“互联网+”大学生创新创业大赛校赛组织管理办法
发布时间:2019-06-11 来源: 作者:就业指导中心
常用链接
中华人民共和国教育部 >
四川省人民政府 >
四川省高校网络理政平台 >
四川省教育厅 >
国家智慧教育公共服务平台 >
四川智慧教育平台 >